NUSMeet Developer Guide


Table of Contents

  1. Acknowledgements
  2. Settting up, getting started
  3. Design
  4. Implementation
  5. Documentation, logging, testing, configuration, dev-ops
  6. Appendix: Requirements
  7. Appendix: Instructions for manual testing
  8. Appendix: Planned Enhancements

Acknowledgements

  • This project is built upon SE-Educations's AddressBook Level-3.
  • This project was assisted by AI tools such as Cursor, Copilot and ChatGPT where it assisted all members on some code/documentation generation and improvement.

Setting up, getting started

Refer to the guide Setting up and getting started.


Design

đź’ˇTip: The .puml files used to create diagrams in this document docs/diagrams folder. Refer to the PlantUML Tutorial at se-edu/guides to learn how to create and edit diagrams.


Architecture

The Architecture Diagram given above explains the high-level design of the App.

Given below is a quick overview of main components and how they interact with each other.

Main components of the architecture

Main (consisting of classes Main and MainApp) is in charge of the app launch and shut down.

  • At app launch, it initializes the other components in the correct sequence, and connects them up with each other.
  • At shut down, it shuts down the other components and invokes cleanup methods where necessary.

The bulk of the app's work is done by the following four components:

  • UI: The UI of the App.
  • Logic: The command executor.
  • Model: Holds the data of the App in memory.
  • Storage: Reads data from, and writes data to, the hard disk.

Commons represents a collection of classes used by multiple other components.

How the architecture components interact with each other

The Sequence Diagram below shows how the components interact with each other for the scenario where the user issues the command delete 1.

Each of the four main components (also shown in the diagram above),

  • defines its API in an interface with the same name as the Component.
  • implements its functionality using a concrete {Component Name}Manager class (which follows the corresponding API interface mentioned in the previous point.

For example, the Logic component defines its API in the Logic.java interface and implements its functionality using the LogicManager.java class which follows the Logic interface. Other components interact with a given component through its interface rather than the concrete class (reason: to prevent outside component's being coupled to the implementation of a component), as illustrated in the (partial) class diagram below.

The sections below give more details of each component.

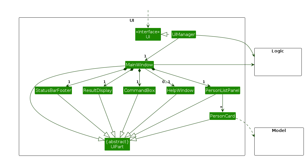
UI component

The API of this component is specified in Ui.java

Structure of the UI Component

The UI consists of a MainWindow that is made up of parts e.g.CommandBox, ResultDisplay, PersonListPanel, StatusBarFooter etc. All these, including the MainWindow, inherit from the abstract UiPart class which captures the commonalities between classes that represent parts of the visible GUI.

The UI component uses the JavaFx UI framework. The layout of these UI parts are defined in matching .fxml files that are in the src/main/resources/view folder. For example, the layout of the MainWindow is specified in MainWindow.fxml

The UI component,

  • executes user commands using the Logic component.
  • listens for changes to Model data so that the UI can be updated with the modified data.
  • keeps a reference to the Logic component, because the UI relies on the Logic to execute commands.
  • depends on some classes in the Model component, as it displays Person object residing in the Model.

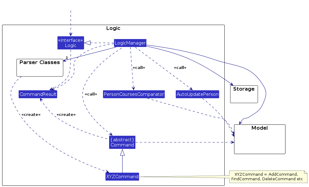
Logic component

API : Logic.java

Here's a (partial) class diagram of the Logic component:

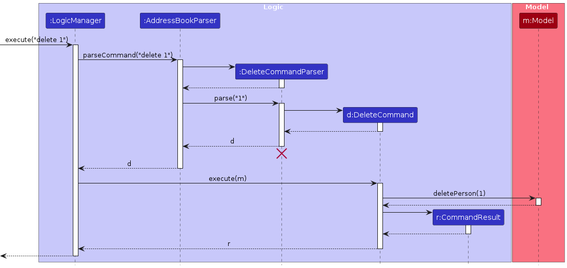
The sequence diagram below illustrates the interactions within the Logic component, taking execute("delete 1") API call as an example.

Interactions Inside the Logic Component for the `delete 1` Command

Note: The lifeline for DeleteCommandParser should end at the destroy marker (X) but due to a limitation of PlantUML, the lifeline continues till the end of diagram.

How the Logic component works:

  1. When Logic is called upon to execute a command, it is passed to an AddressBookParser object which in turn creates a parser that matches the command (e.g., DeleteCommandParser) and uses it to parse the command.
  2. This results in a Command object (more precisely, an object of one of its subclasses e.g., DeleteCommand) which is executed by the LogicManager.
  3. The command can communicate with the Model when it is executed (e.g. to delete a person).
    Note that although this is shown as a single step in the diagram above (for simplicity), in the code it can take several interactions (between the command object and the Model) to achieve.
  4. The result of the command execution is encapsulated as a CommandResult object which is returned back from Logic.

Here are the other classes in Logic (omitted from the class diagram above) that are used for parsing a user command:

How the parsing works:

  • When called upon to parse a user command, the AddressBookParser class creates an XYZCommandParser (XYZ is a placeholder for the specific command name e.g., AddCommandParser) which uses the other classes shown above to parse the user command and create a XYZCommand object (e.g., AddCommand) which the AddressBookParser returns back as a Command object.
  • All XYZCommandParser classes (e.g., AddCommandParser, DeleteCommandParser, ...) inherit from the Parser interface so that they can be treated similarly where possible e.g, during testing.

Model component

API : Model.java

The Model component,

  • stores the NUSMeet data i.e., all Person objects (which are contained in a UniquePersonList object).
  • stores the currently 'selected' Person objects (e.g., results of a search query) as a separate filtered then sorted list which is exposed to outsiders as an unmodifiable ObservableList<Person> that can be 'observed' e.g. the UI can be bound to this list so that the UI automatically updates when the data in the list change.
  • stores a UserPref object that represents the user’s preferences. This is exposed to the outside as a ReadOnlyUserPref objects.
  • does not depend on any of the other three components (as the Model represents data entities of the domain, they should make sense on their own without depending on other components)

Note: An alternative (arguably, a more OOP) model is given below. It has a Tag list in the AddressBook, which Person references. This allows AddressBook to only require one Tag object per unique tag, instead of each Person needing their own Tag objects.

Storage component

API : Storage.java

The Storage component,

  • can save NUSMeet, user preference and user's last login data in JSON format, and read them back into corresponding objects.
  • inherits from AddressBookStorage, UserPrefStorage and LoginBookStorage which means it can be treated as either one (if only the functionality of only one is needed).
  • depends on some classes in the Model component (because the Storage component's job is to save/retrieve objects that belong to the Model)

Common classes

Classes used by multiple components are in the seedu.address.commons package.


Implementation

This section describes some noteworthy details on how certain features are implemented.

Automatic Courses Archival

NUSMeet keeps track of the user’s last login timestamp and stores it in a JSON file. Upon login, NUSMeet retrieves the current system date and time and the stored last login timestamp, it then determines which academic period the user is currently in (Semester 1, Semester 2, Winter Break, or Summer Break). After which, NUSMeet will check whether the user has crossed into a new semester since their last login. If the previous semester has ended, NUSMeet will automatically archive the courses listed under the "Current Courses" field and append them to the beginning of the "Previous Courses" field.

[Proposed] Undo/redo feature

Proposed Implementation

The proposed undo/redo mechanism is facilitated by VersionedAddressBook. It extends AddressBook with an undo/redo history, stored internally as an addressBookStateList and currentStatePointer. Additionally, it implements the following operations:

  • VersionedAddressBook#commit() — Saves the current NUSMeet state in its history.
  • VersionedAddressBook#undo() — Restores the previous NUSMeet state from its history.
  • VersionedAddressBook#redo() — Restores a previously undone NUSMeet state from its history.

These operations are exposed in the Model interface as Model#commitAddressBook(), Model#undoAddressBook() and Model#redoAddressBook() respectively.

Given below is an example usage scenario and how the undo/redo mechanism behaves at each step.

Step 1. The user launches the application for the first time. The VersionedAddressBook will be initialized with the initial NUSMeet state, and the currentStatePointer pointing to that single address book state.

UndoRedoState0

Step 2. The user executes delete 5 command to delete the 5th person in NUSMeet. The delete command calls Model#commitAddressBook(), causing the modified state of NUSMeet after the delete 5 command executes to be saved in the addressBookStateList, and the currentStatePointer is shifted to the newly inserted address book state.

UndoRedoState1

Step 3. The user executes add n/David …​ to add a new person. The add command also calls Model#commitAddressBook(), causing another modified NUSMeet state to be saved into the addressBookStateList.

UndoRedoState2

Note: If a command fails its execution, it will not call Model#commitAddressBook(), so the NUSMeet state will not be saved into the addressBookStateList.

Step 4. The user now decides that adding the person was a mistake, and decides to undo that action by executing the undo command. The undo command will call Model#undoAddressBook(), which will shift the currentStatePointer once to the left, pointing it to the previous NUSMeet state, and restores the NUSMeet to that state.

UndoRedoState3

Note: If the currentStatePointer is at index 0, pointing to the initial AddressBook state, then there are no previous AddressBook states to restore. The undo command uses Model#canUndoAddressBook() to check if this is the case. If so, it will return an error to the user rather than attempting to perform the undo.

The following sequence diagram shows how an undo operation goes through the Logic component:

UndoSequenceDiagram-Logic

Note: The lifeline for UndoCommand should end at the destroy marker (X) but due to a limitation of PlantUML, the lifeline reaches the end of diagram.

Similarly, how an undo operation goes through the Model component is shown below:

UndoSequenceDiagram-Model

The redo command does the opposite — it calls Model#redoAddressBook(), which shifts the currentStatePointer once to the right, pointing to the previously undone state, and restores the address book to that state.

Note: If the currentStatePointer is at index addressBookStateList.size() - 1, pointing to the latest NUSMeet state, then there are no undone AddressBook states to restore. The redo command uses Model#canRedoAddressBook() to check if this is the case. If so, it will return an error to the user rather than attempting to perform the redo.

Step 5. The user then decides to execute the command list. Commands that do not modify NUSMeet, such as list, will usually not call Model#commitAddressBook(), Model#undoAddressBook() or Model#redoAddressBook(). Thus, the addressBookStateList remains unchanged.

UndoRedoState4

Step 6. The user executes clear, which calls Model#commitAddressBook(). Since the currentStatePointer is not pointing at the end of the addressBookStateList, all NUSMeet states after the currentStatePointer will be purged. Reason: It no longer makes sense to redo the add n/David …​ command. This is the behavior that most modern desktop applications follow.

UndoRedoState5

The following activity diagram summarizes what happens when a user executes a new command:

Design considerations:

Aspect: How undo & redo executes:

  • Alternative 1 (current choice): Saves the entire NUSMeet application.

    • Pros: Easy to implement.
    • Cons: May have performance issues in terms of memory usage.
  • Alternative 2: Individual command knows how to undo/redo by itself.

    • Pros: Will use less memory (e.g. for delete, just save the person being deleted).
    • Cons: We must ensure that the implementation of each individual command are correct.

Documentation, logging, testing, configuration, dev-ops


Appendix: Requirements

Product scope

Target user profile:

  1. looking for schoolmates to discuss schoolwork with

  2. looking for a way to store schoolmate contacts

  3. has a need to manage a significant number of contacts

  4. prefer desktop apps over other types

  5. can type fast

  6. prefers typing than mouse interactions

Value proposition:

  • Provide quick access to students who are taking similar courses
  • Provide a friendly command line format for users who prefer CLI application
  • Organise students’ contacts in a relevant & friendly format

User stories

Priorities: High (must have) - * * *, Medium (nice to have) - * *, Low (unlikely to have) - *

Priority As a …​ I want to …​ So that I can…​
* * * NUS student Find relevant schoolmate's email I can contact them for study sessions
* * * NUS student Find relevant schoolmate's phone numbers I can contact them for study sessions
* * * NUS student Find relevant schoolmate's course I can know which schoolmates take the same course
* * * NUS student Add schoolmates I can add schoolmate's contact to NUSMeet
* * * NUS student Delete schoolmates I can delete unwanted schoolmates
* * * NUS Student Add course tags to schoolmates I can easily track which course they are taking and contact them to discuss school work
* * * NUS Student Add friendship tags to schoolmates I can organize schoolmates in a friendship priority order
* * * NUS Student Add normal tags to schoolmates I can make remarks on schoolmates
* * * NUS Student Add previous course to schoolmates I can know schoolmates previous course
* * * CLI lover I want to type most of the time I can perform tasks with minimal time
* * NUS student Edit schoolmates name I can correct them if there is a typo
* * NUS Student Edit schoolmates phone I can correct them if there is a typo
* * NUS Student Edit schoolmates email I can correct them if there is a typo
* * NUS Student Edit schoolmates address I can correct them if there is a typo
* * NUS Student Edit schoolmates friendship tag I can correct them if there is a typo
* * NUS Student Edit schoolmates course tag I can correct them if there is a typo
* * NUS Student Edit schoolmates normal tag I can correct them if there is a typo
* NUS Student Toggle the colour theme of the application So that my eyes are comfortable while using the app
* NUS Student Import contacts from a spreadsheet I can quickly add contacts I have collected

Use cases

(For all use cases below, the System is the NUSMeet and the Actor is the user, unless specified otherwise)

Use case: UC01 – Add Schoolmate

Actor: NUS Student

MSS:

  1. User types the add command to add a new schoolmate along with details.
  2. NUSMeet validates the input and adds the schoolmate.
  3. NUSMeet displays confirmation of successful addition.
    Use case ends.

Extensions:

  • 2a. NUSMeet detects invalid or missing input.

    • 2a1. NUSMeet displays an error message showing the correct command format.
    • 2a2. User re-enters the corrected command with proper details.
      • Steps 2a1–2a2 repeat until input is valid.
      • Use case resumes from step 2.
  • *a. At any time, User cancels the operation by discarding typed input.

    • Use case ends.

Use case: UC02 – List all Schoolmates

Actor: NUS Student

MSS:

  1. User types the list command.
  2. NUSMeet retrieves and displays all schoolmate in the contact book. Use case ends.

Use case: UC03 – Find Schoolmates by Course

Actor: NUS Student

MSS:

  1. User types the command to find schoolmates by course code(s).
  2. NUSMeet validates the input and displays a list of matching schoolmates.
    Use case ends.

Extensions:

  • 2a. NUSMeet detects invalid or incorrectly formatted course codes.

    • 2a1. NUSMeet displays an error message indicating the correct format for the find command.
    • 2a2. User re-enters the command with the corrected format.
      • Steps 2a1–2a2 repeat until input is valid.
      • Use case resumes from step 2.
  • *a. At any time, User cancels the operation by discarding typed input.

    • Use case ends.

Use case: UC04 - Edit a Schoolmate

Actor: NUS Student

MSS:

  1. User types the edit command with the respective parameters to edit a friend using the index in the contact book.
  2. NUSMeet validates the inputs.
  3. NUSMeet updates the schoolmate's details.
  4. NUSMeet displays confirmation of successful update. Use case ends. Extensions:
  • 2a. NUSMeet detects invalid or missing required fields

    • 2a1. NUSMeet displays an error message indicating the correct format for the edit command.
    • 2a2. User re-enters the command with the corrected format and details.
      • Steps 2a1–2a2 repeat until input is valid.
      • Use case resumes from step 2.
  • *a. At any time, User cancels the operation by discarding typed input.

    • Use case ends.

Use case: UC05 - Delete a Schoolmate

Actor: NUS Student

MSS:

  1. User types the `delete' command with the schoolmate's index.

  2. NUSMeet validates the index.

  3. NUSMeet removes the respective schoolmate.

  4. NUSMeet displays confirmation of successful delete.

    Use case ends.

Extensions:

  • 2a. NUSMeet detects invalid index

    • 2a1. NUSMeet displays an error message indicating the correct format for delete command.
    • 2a2. User re-enters the command with the corrected format.
      • Steps 2a1–2a2 repeat until input is valid.
      • Use case resumes from step 2.
  • *a. At any time, User cancels the operation by discarding typed input.

    • Use case ends.

Non-Functional Requirements

  1. Should work on any mainstream OS as long as it has Java 17 or above installed.
  2. Should be able to hold up to 1000 persons without a noticeable sluggishness in performance for typical usage.
  3. The program should work on both 32-bit and 64-bit environments.
  4. The response to any use action should become visible within 5 seconds.
  5. The source code should be open source.
  6. The data should be stored locally and should be in a human editable text file.
  7. The program should be for a single user.
  8. The program should work on a computer that has version 17 of Java.
  9. The program should work without requiring an installer.

Glossary

  • Mainstream OS: Windows, Linux, Unix, MacOS
  • Private contact detail: A contact detail that is not meant to be shared with others
  • Command Line Interface (CLI): A software mechanism used to interact with operating system using keyboard

Appendix: Instructions for manual testing

Given below are instructions to test the app manually.

Note: These instructions only provide a starting point for testers to work on; testers are expected to do more exploratory testing.

Launch and shutdown

  1. Initial launch

    1. Download the jar file and copy into an empty folder

    2. Double-click the jar file Expected: Shows the GUI with a set of sample contacts. The window size may not be optimum.

  2. Saving window preferences

    1. Resize the window to an optimum size. Move the window to a different location. Close the window.

    2. Re-launch the app by double-clicking the jar file.
      Expected: The most recent window size and location is retained.

Deleting a person

  1. Deleting a person while all persons are being shown

    1. Prerequisites: List all persons using the list command. Multiple persons in the list.

    2. Test case: delete 1
      Expected: First contact is deleted from the list. Details of the deleted contact shown in the status message. Timestamp in the status bar is updated.

    3. Test case: delete 0
      Expected: No person is deleted. Error details shown in the status message. Status bar remains the same.

    4. Other incorrect delete commands to try: delete, delete x, ... (where x is larger than the list size)
      Expected: Similar to previous.

Saving data

  1. Dealing with missing/corrupted data files

    1. Locate the JSON file and rename/delete it while the application is closed. Relaunch the application.
    2. A new data file is generated with sample data.

Appendix: Planned Enhancements

Team Size: 5

The following are features / improvements our team has planned to implement in the future due to lack of time.

  1. Implement validation logic to enforce prerequisite rules between courses: The current courses input accepts prerequisites to previous courses. We plan to compile a list of courses and its prerequisites to be used as a validation check before accepting courses inputs.
  2. Implement stricter course code validation: The current and previous courses input accepts any course codes that follows the regex, but may not be an actual course in NUS. We plan to use the compiled list of courses for validation checks.
  3. Edit specific tags: The current editing tags feature requires the user to re-enter all of their tags, even though the user only wants to edit a specific tag. We plan to implement a new prefix that allows users to edit a specific tag, without having to re-enter the existing tags.
  4. Implement editing of previous courses: The current edit feature does not support the editing of previous courses. We plan to include this feature in subsequent iterations.
  5. Implement stricter duplication checks for contacts:The current application allows for multiple contacts with the same name (different case sensitivity) and phone number to be added to the contact book. We plan to enforce stricter duplication checks by combining the name and phone number as a primary key, such that the same name and phone number will be flagged as the same contact.
  6. Implement less restrictive name validation: The current symbols allowed when adding a name are .'-. As of now, we do not allow / to be included in the name field as it affects the parsing logic of our application. We plan to allow for more symbols to be included without affecting the logic in subsequent iterations.
  7. Implement stricter address validation: The current application allows for addresses to be compromised of all symbols only. We plan to enforce addresses to minimally contain alphabets and numbers so that addresses do not contain only symbols. We also plan to enforce stricter regex so that the addresses will be of the correct format.